jay taylor
|
| posted on 4/2/09 at 11:48 AM |
|
|
fuel tank
can anyone tell me what the measurement between the 2 beams
at the back of the chassis so i know what size tank i can get
thanks in advance jay
|
|
|
|
|
BillHoll
|
| posted on 4/2/09 at 12:07 PM |
|
|
Hi, Here is a copy of the Mc Sorley book plans with errors removed.
[Edited on 4/2/09 by BillHoll]
|
|
|
BillHoll
|
| posted on 4/2/09 at 12:08 PM |
|
|
Try again!
|
|
|
jay taylor
|
| posted on 4/2/09 at 12:15 PM |
|
|
Thanks for the help bill 
|
|
|
James
|
| posted on 4/2/09 at 01:04 PM |
|
|
Just to be on the safe side...
If you have a GTS (as per your profile), I'd be tempted to check with them (or measure your car!) before you buy the tank.
I only say that as IIRC Ned's GTS tank wouldn't fit his Locost (hit the DeDion) which may mean a standard tank won't fit your
car.
Just don't want you to buy summat that won't fit!
HTH,
James
------------------------------------------------------------------------------------------------------------
"The fight is won or lost far away from witnesses, behind the lines, in the gym and out there on the road, long before I dance under those lights."
- Muhammad Ali
|
|
|
Bacon2002
|
| posted on 22/3/09 at 09:22 PM |
|
|
Hi,
I have the same problem, I'm looking for the correct specifications for a Panther fuel tank.
I believe the Panther is meant to have some sort of mounting bracket, I think this is a couple of strips of angled or box section aluminium welded to
the bottom of the tank, these are then bolted to the Panther's frame.
Can anyone shed some light on the correct specification, also does anyone know where I could get on made.
Many thanks,
David
|
|
|
Gav
|
| posted on 22/3/09 at 09:24 PM |
|
|
Yep it has 2 bits of ally angle section welded on the bottom, the spacing would be the same as the plans for the struts on rear sloped section, which
i've lost....
[Edited on 22/3/09 by Gav]
|
|
|
Bacon2002
|
| posted on 22/3/09 at 10:14 PM |
|
|
Hi,
Thanks for the reply, approximately what is the size of the angle section (50mm x 50mm?)?
Is the reason to clear the De Dion and do these strips bolt to the chassis?
Final I don't suppose you've ever seen a diagram anywhere?
Thanks again,
David
|
|
|
Gav
|
| posted on 23/3/09 at 12:52 PM |
|
|
Hi,
The 2 bits of angle were 25x25 150mm longish, carnt remember exactly but sounds about right. i *think* the centres were about 400mm.
I would go measure up but ive got a crock ankle right now, ill try and post the actaull measurements later in the week.
You can see in this picture that its all pretty tight but it
does just fit!.
The panhard rod is very close to the left edge of the tank and center of the dedion.
|
|
|
Bacon2002
|
| posted on 23/3/09 at 07:32 PM |
|
|
Gav,
Thanks for the reply,
I've tried calling and e-mailing Darren to get an idea how it should fit but regrettably he is diffcult (impossible) to get hold of.
This really helps but I still can't quite work out where the box section/angled aluminium needs to go.
Does it go from front to back or from side to side?
Thank for the link to the pictures, nice build by the way.
The tank does look very close to the panhard rod.
Ta,
David
[Edited on 23/3/09 by Bacon2002]
|
|
|
Gav
|
| posted on 23/3/09 at 10:42 PM |
|
|
The mounts are across its mid section so would be north/south if looking from above with the filler hole on the left and the fuel level sender hole on
the right.
|
|
|
Bacon2002
|
| posted on 6/4/09 at 01:46 PM |
|
|
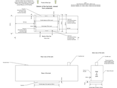
Hi,
So do you think this would do the trick?
  Fuel tank underside plan
I assume the bars under the tank fit in here:-
  Fuel tank cross member
and
  Fuel tank cross member - side
So hopefully this is the kind of thing I need to do:-
  Fuel tank underside plan v2
Hopefully this will lock it into the gap in the rear section.
Thanks,
David
[Edited on 6/4/09 by Bacon2002]
[Edited on 6/4/09 by Bacon2002]
|
|
|
Bacon2002
|
| posted on 26/4/09 at 06:22 PM |
|
|
The real thing:-
From the back
  Actual tank rear
From underside
  Actual Fuel tank under
From the side
  Actual Fuel tank side
Plenty of room for the panhard rod
  Actual tank panhard rod
I'm really happy with the tank.
If anyone is interested in the plans then it is worth noting that the back of the tank has been tapered to be flush with the back of the vehicle which
is not shown on the diagram.
Ta,
David
|
|
|