tims31
|
| posted on 17/2/14 at 01:29 PM |
|
|
Clutch Cable connection at Pedal
Having looked at the Clutch cable and pedal for my Fury setup I was wondering how others have connected up their clutch cable to the pedal.
My pedal has a 6mm hole with the cable that connects to a Type 9 also having a 6mm eye on and there is about 75mm gap between the two, although I know
this will adjust on the gearbox end.
  Clutch Cable Connection
I did have a look at some sort of turnbuckle that would also allow adjustment in the pedal box area but the smallest I can find is this one with a min
length of 135mm. http://www.s3i.co.uk/1-4%22-Turnbuckle-Fork-Fork.html
  turnbuckle
The only other way I can see is to use two plates with clevis pins going through them.
Any ideas please?
[Edited on 17/2/14 by tims31]
Build: http://www.martinsfurybuild.co.uk/
|
|
|
|
|
Neb
|
| posted on 17/2/14 at 02:16 PM |
|
|
Can you shorten the outer cable? That would give you extra at the pedal box and you can adjust it at the bellhousing.
I was going to use a bolt through the bottom of the pedal.
We have the same scenario.... but haven't got that far yet!
|
|
|
tims31
|
| posted on 17/2/14 at 03:41 PM |
|
|
The outer can't really be shortened as there is the end stop for the bulkhead entry on one end and the adjuster on the other.
One idea may be to cut one of these turnbuckles down and also the threads on the forks so it is still adjustable, just not as much as designed.
Trouble is this really requires the whole turnbuckle section to be threaded most of the way in not just a small portion at the end.
Build: http://www.martinsfurybuild.co.uk/
|
|
|
big_wasa
|
| posted on 17/2/14 at 05:10 PM |
|
|
What cable have you got ? There was rubber donut on the escort / Cortina / Capri cables that I used that could be cut of giving you a longer inner
cable.
I have a spare escort cable in the garage if you want it. minus the said rubber damper thingy. 
|
|
|
steve m
|
| posted on 17/2/14 at 05:52 PM |
|
|
I had exactly the same problem on my new floor mounted peddle assembly
My cable routing was too tight to remove any outer sheath and reposition so I went with the two plates
Two 20mm x 3mm alui bar that was about 80mm long, holes drilled either end,
one end bolted to the peddle loosely (as very fiddly to get to) and the other with a cotter pin and R clip to the cable eye
so far, so good !
Might see if I can get a picky
Steve
Thats was probably spelt wrong, or had some grammer, that the "grammer police have to have a moan at
 
|
|
|
steve m
|
| posted on 17/2/14 at 06:13 PM |
|
|
well, I would stick a picky up, but apparently its in the wrong format,
but exactly the same as all my other ones on here ??
and a small amendment, the plates are bolted to the cable eye, loosely so it has some play, and the peddle has the clevis pin and R clip
Thats was probably spelt wrong, or had some grammer, that the "grammer police have to have a moan at
 
|
|
|
tims31
|
| posted on 17/2/14 at 07:23 PM |
|
|
Hey Wasa,
Yep mine has the rubber block but is surrounded by a plastic tube/shroud. I may try the Escort one and see if it is any better than the one I have.
  clutchcable2
Steve,
I think I may have to go down the plate way but would have liked the turnbuckle as it gives another degree of adjustment. If you can get the picture
up that would be great. Where did you get your cotter pins from, the ones I got said they were 6mm but when I got them they were imperial and about
6.2mm?
Build: http://www.martinsfurybuild.co.uk/
|
|
|
big_wasa
|
| posted on 17/2/14 at 07:40 PM |
|
|
Yep that can be chopped of. Your welcome to this one if you don't want to butcher yours.
|
|
|
steve m
|
| posted on 17/2/14 at 07:55 PM |
|
|
Im not sure were the cotter pins came from, as had some in stock
steve
Thats was probably spelt wrong, or had some grammer, that the "grammer police have to have a moan at
 
|
|
|
tims31
|
| posted on 2/3/14 at 04:36 PM |
|
|
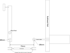
Just thought I would share the solution that I have come up with to the clutch connection.
I found somewhere to get two clevis forks one 12mm that would connect to the cable and another 24mm that connects to the pedal. Then I got some 6mm
threaded bar and cut down to size, which gives me a small amount of adjustment. I have to disconnect it at one end to adjust which is why I would have
preferred to use a turn-buckle but at least this gives me that small amount of adjustment.
  Clevis-connection
  Clevis-connection2
Just one thing is that the clutch feels very on or off and not very smooth to engage but I guess that may change once I can try it with the engine
running but has anyone else found this on the Blacktop?
I am using the Escort 1.8 Flywheel, 220mm (Mondeo 1.8) clutch and the CCT133 release bearing.
[Edited on 2/3/14 by tims31]
Build: http://www.martinsfurybuild.co.uk/
|
|
|